KY开元集团

KY开元集团 KY开元集团
  • 师大首页
  • English
  • 首页
  • KY开元集团
    学院简介
    专业介绍
    学院领导
    机构设置
    学院标识
  • 党建工作
    党建动态
    支部风采
    党员先锋
    党校培训
    主题教育
  • 师资队伍
    特聘教授
    专任教师
  • 学术科研
    学科建设
    研究平台
    学术活动
    科研成果
    科研仪器
  • 本科生教育
    通知公告
    教学动态
    教学成果
    文件制度
  • 研究生教育
    招生工作
    培养工作
    学位工作
    导师简介
  • 教师教育
    微格实训
    师范技能
    实践教学
    文件制度
  • 国际交流
    新闻动态
    项目通知
    交流动态
    国际学生教育
    政策规定
  • 社会服务
    通知公告
    培训研修
    学力提升
    合作办学
    函授自考
    文件制度
  • 学工在线
    学风建设
    学生团建
    校园文化
    就业工作
    班级风采
    学子风采
  • 校友工作
    校友动态
    校友捐赠
师大首页
新闻动态
    首页  新闻动态
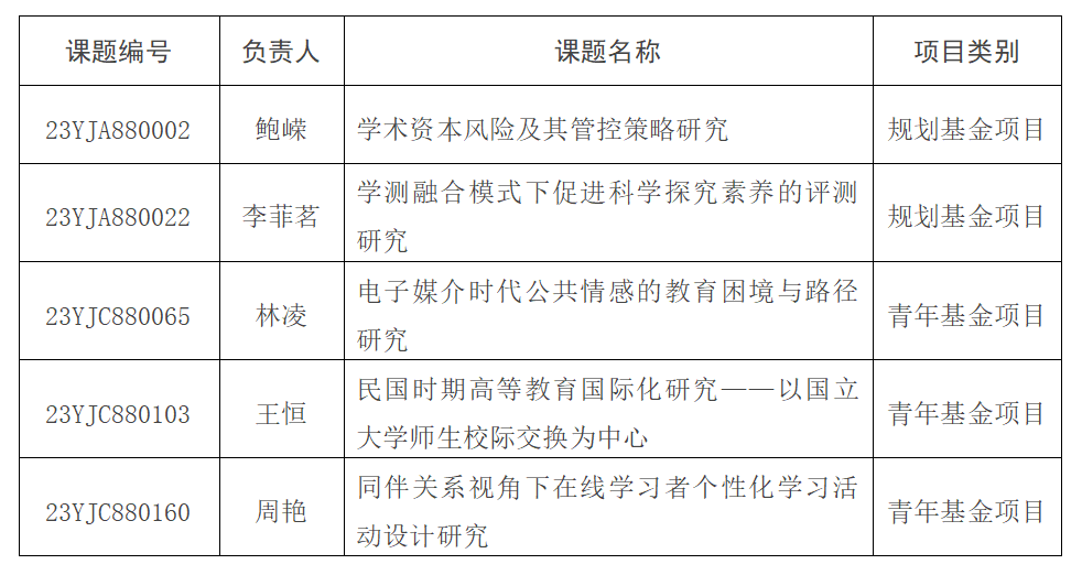
喜报 | 教育学院获批5项2023年度教育部人文社会科学研究一般项目
发布时间: 2023-11-10 浏览次数:171

  近日,教育部社科司正式下发“关于2023年度教育部人文社会科学研究一般项目立项的通知”(教社科司函〔2023〕87号),我院共有5个项目(规划基金项目2项、青年基金项目3项)获得立项。据悉,今年立项数目为近五年来最多。

图片



KY开元集团
  • 地址:浙江省金华市迎宾大道688号
  • 邮箱:https://www.diyong88.com
  • 浙ICP备05001954号-1
Copyright © 2023 中国·KY开元(集团)有限公司-Official Website 版权所有